
PDF Publication Title:
Text from PDF Page: 070
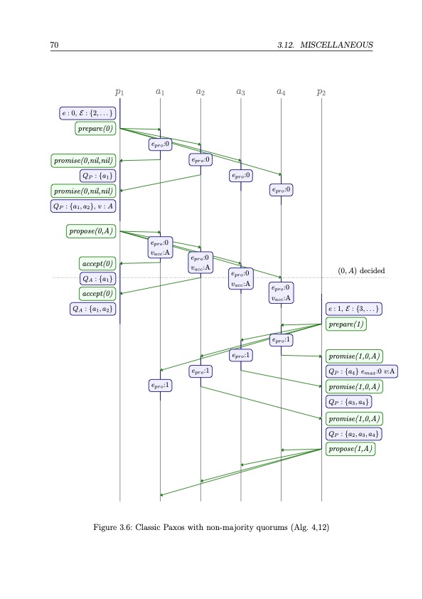
70 3.12. MISCELLANEOUS p1 a1 a2 a3 a4 p2 prepare(0) e : 0, E : {2, . . . } epr o:0 promise(0,nil,nil) QP :{a1} promise(0,nil,nil) QP :{a1,a2},v:A propose(0,A) accept(0) QA : {a1} accept(0) QA :{a1,a2} epro:0 epro:0 epro:0 epro:0 vacc :A epro:0 vacc :A epro:0 vacc :A epro:1 epro:0 vacc :A epr (0, A) decided e : 1, E : {3, . . . } prepare(1) promise(1,0,A) QP : {a4} emax:0 v:A promise(1,0,A) QP :{a3,a4} promise(1,0,A) QP :{a2,a3,a4} propose(1,A) o:1 epro:1 epro:1 Figure 3.6: Classic Paxos with non-majority quorums (Alg. 4,12)PDF Image | Distributed consensus
PDF Search Title:
Distributed consensusOriginal File Name Searched:
UCAM-CL-TR-935.pdfDIY PDF Search: Google It | Yahoo | Bing
Cruise Ship Reviews | Luxury Resort | Jet | Yacht | and Travel Tech More Info
Cruising Review Topics and Articles More Info
Software based on Filemaker for the travel industry More Info
The Burgenstock Resort: Reviews on CruisingReview website... More Info
Resort Reviews: World Class resorts... More Info
The Riffelalp Resort: Reviews on CruisingReview website... More Info
| CONTACT TEL: 608-238-6001 Email: greg@cruisingreview.com | RSS | AMP |