
PDF Publication Title:
Text from PDF Page: 117
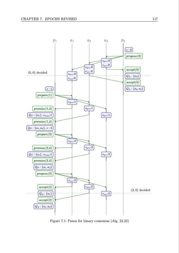
CHAPTER 7. EPOCHS REVISED 117 p1 a1 a2 a3 p2 e:0 epro:0 eacc :0 epr eac propose(0) accept(0) QA : {a3} accept(0) QA :{a2,a3} (0, 0) decided e:1 prepare(1) promise(1,0) QP : {a1}, emax:1 promise(1,0) QP :{a1,a2},e:3 prepare(2) promise(2,0) QP : {a1}, emax:1 promise(2,0) QP :{a1,a2} propose(2) accept(2) QA : {a1} accept(2) QA :{a1,a2} epro:0 c:0 o:1 o:2 eacc :2 epro:1 epro:1 epro:2 epro:2 eacc :2 eacc :2 eac o:0 c:0 epr epr (2, 0) decided Figure 7.1: Paxos for binary consensus (Alg. 23,22)PDF Image | Distributed consensus
PDF Search Title:
Distributed consensusOriginal File Name Searched:
UCAM-CL-TR-935.pdfDIY PDF Search: Google It | Yahoo | Bing
Cruise Ship Reviews | Luxury Resort | Jet | Yacht | and Travel Tech More Info
Cruising Review Topics and Articles More Info
Software based on Filemaker for the travel industry More Info
The Burgenstock Resort: Reviews on CruisingReview website... More Info
Resort Reviews: World Class resorts... More Info
The Riffelalp Resort: Reviews on CruisingReview website... More Info
| CONTACT TEL: 608-238-6001 Email: greg@cruisingreview.com | RSS | AMP |