
PDF Publication Title:
Text from PDF Page: 133
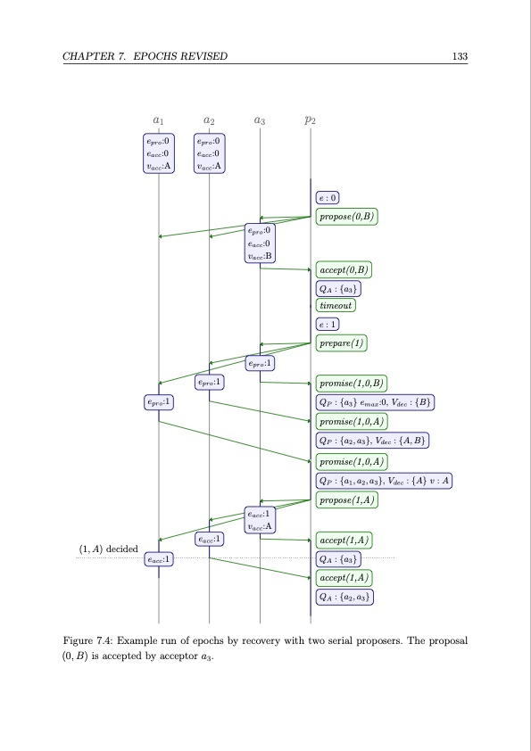
CHAPTER 7. EPOCHS REVISED 133 a1 a2 a3 p2 epro:0 eacc :0 vacc :A epro:0 eacc :0 vacc :A epro:0 eacc :0 vacc :B epr e:0 propose(0,B) accept(0,B) QA : {a3} timeout e:1 prepare(1) promise(1,0,B) QP : {a3} emax:0, Vdec : {B} promise(1,0,A) QP :{a2,a3},Vdec:{A,B} promise(1,0,A) QP : {a1,a2,a3}, Vdec : {A} v : A propose(1,A) accept(1,A) QA : {a3} accept(1,A) QA :{a2,a3} o:1 epro:1 epro:1 eacc :1 vacc :A (1, A) decided eacc :1 eacc:1 Figure 7.4: Example run of epochs by recovery with two serial proposers. The proposal (0, B) is accepted by acceptor a3.PDF Image | Distributed consensus
PDF Search Title:
Distributed consensusOriginal File Name Searched:
UCAM-CL-TR-935.pdfDIY PDF Search: Google It | Yahoo | Bing
Cruise Ship Reviews | Luxury Resort | Jet | Yacht | and Travel Tech More Info
Cruising Review Topics and Articles More Info
Software based on Filemaker for the travel industry More Info
The Burgenstock Resort: Reviews on CruisingReview website... More Info
Resort Reviews: World Class resorts... More Info
The Riffelalp Resort: Reviews on CruisingReview website... More Info
| CONTACT TEL: 608-238-6001 Email: greg@cruisingreview.com | RSS | AMP |