
PDF Publication Title:
Text from PDF Page: 079
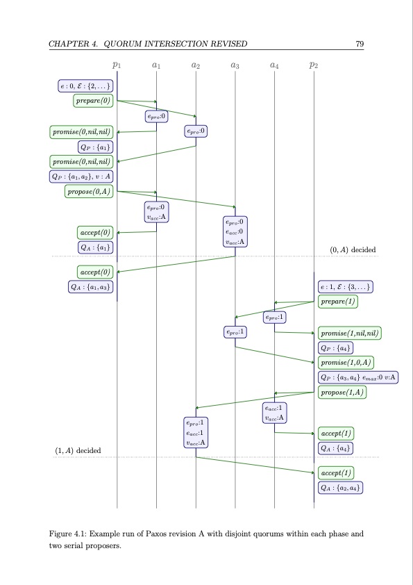
CHAPTER 4. QUORUM INTERSECTION REVISED 79 p1 a1 a2 a3 a4 p2 e : 0, E : {2, . . . } prepare(0) promise(0,nil,nil) QP :{a1} promise(0,nil,nil) QP :{a1,a2},v:A propose(0,A) accept(0) QA : {a1} accept(0) QA:{a1,a3} o:0 epro:0 vacc :A epro:0 epr epro:0 eacc :0 vacc :A epr epro:1 eacc :1 vacc :A epr o:1 eacc :1 vacc :A o:1 (1, A) decided (0, A) decided e:1,E:{3,...} prepare(1) promise(1,nil,nil) QP :{a4} promise(1,0,A) QP :{a3,a4}emax:0v:A propose(1,A) accept(1) QA : {a4} accept(1) QA :{a2,a4} Figure 4.1: Example run of Paxos revision A with disjoint quorums within each phase and two serial proposers.PDF Image | Distributed consensus
PDF Search Title:
Distributed consensusOriginal File Name Searched:
UCAM-CL-TR-935.pdfDIY PDF Search: Google It | Yahoo | Bing
Cruise Ship Reviews | Luxury Resort | Jet | Yacht | and Travel Tech More Info
Cruising Review Topics and Articles More Info
Software based on Filemaker for the travel industry More Info
The Burgenstock Resort: Reviews on CruisingReview website... More Info
Resort Reviews: World Class resorts... More Info
The Riffelalp Resort: Reviews on CruisingReview website... More Info
| CONTACT TEL: 608-238-6001 Email: greg@cruisingreview.com | RSS | AMP |