
PDF Publication Title:
Text from PDF Page: 080
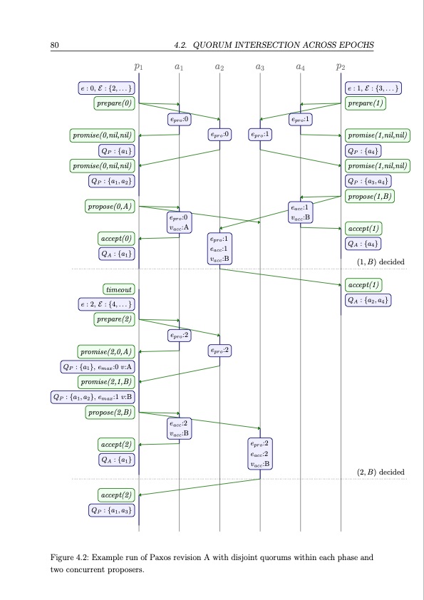
80 4.2. QUORUM INTERSECTION ACROSS EPOCHS p1 a1 a2 a3 a4 p2 e : 0, E : {2, . . . } prepare(0) promise(0,nil,nil) QP : {a1} promise(0,nil,nil) QP :{a1,a2} propose(0,A) accept(0) QA : {a1} timeout e : 2, E : {4, . . . } prepare(2) promise(2,0,A) QP : {a1}, emax:0 v:A promise(2,1,B) QP :{a1,a2},emax:1v:B propose(2,B) accept(2) QA : {a1} accept(2) QP :{a1,a3} o:0 epr eacc :1 vacc:B e : 1, E : {3, . . . } prepare(1) promise(1,nil,nil) QP : {a4} promise(1,nil,nil) QP :{a3,a4} propose(1,B) accept(1) QA : {a4} (1, B) decided accept(1) QA :{a2,a4} epr epro:0 epro:1 epro:0 vacc :A epro:1 eacc :1 vacc :B o:2 epr eacc :2 vacc :B o:1 epr o:2 epro:2 eacc :2 vacc :B (2, B) decided Figure 4.2: Example run of Paxos revision A with disjoint quorums within each phase and two concurrent proposers.PDF Image | Distributed consensus
PDF Search Title:
Distributed consensusOriginal File Name Searched:
UCAM-CL-TR-935.pdfDIY PDF Search: Google It | Yahoo | Bing
Cruise Ship Reviews | Luxury Resort | Jet | Yacht | and Travel Tech More Info
Cruising Review Topics and Articles More Info
Software based on Filemaker for the travel industry More Info
The Burgenstock Resort: Reviews on CruisingReview website... More Info
Resort Reviews: World Class resorts... More Info
The Riffelalp Resort: Reviews on CruisingReview website... More Info
| CONTACT TEL: 608-238-6001 Email: greg@cruisingreview.com | RSS | AMP |